TheRevealer 0.3.0 released
Office document support (ODT, ODS, ODP, ODG, DOCX, XLSX, PPTX, DOC, XLS, PPT) via LibreOffice headless rendering, with async loading and progress indicator.

A new way to build software: describe what you need, and AI writes the code. I combine decades of engineering experience with AI-assisted development to deliver production-ready applications at unprecedented speed.
The programmer becomes the architect. Instead of writing every line, I focus on design, quality and intent — guiding AI to produce clean, tested, maintainable code. The result: better software, faster.
Traditional development cycles measured in months become weeks. Vibe coding turns rapid prototyping into production delivery — native desktop apps, embedded systems, full-stack solutions — all built with AI as a partner.

Modern serial and TCP terminal application for Linux. Full VT100/ANSI terminal emulation via VTE4, built-in TCP server for bridging serial data to network clients, real-time speed monitoring, and file transfer support.

Find files with the same name across multiple folders and compare them with a unified diff view. Supports glob pattern filtering, syntax highlighting for 300+ languages, and word-level diff highlighting.

Real-time file monitoring application with visual diff display. Watch a directory tree and instantly visualize what changed — designed for monitoring code modifications by AI assistants.

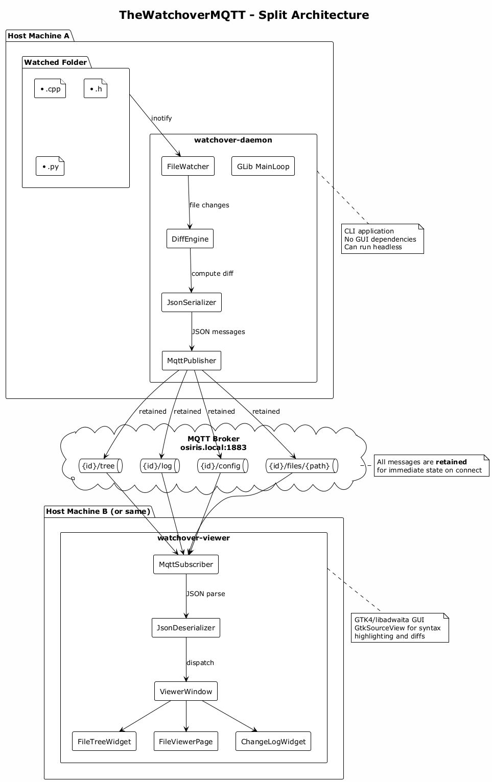
Distributed file monitoring over MQTT. A CLI daemon watches filesystem changes and publishes diffs via MQTT; a GTK4 viewer (and Android app) subscribes and displays changes in real-time with syntax highlighting.

Visual comparison tool for images, PDFs, and office documents. Four comparison modes — side by side, overlay with opacity control, pixel difference with highlight color, and channel subtraction — plus auto-alignment, async loading, and multi-page navigation.

Binary file comparison tool with aligned hex view. Uses the Myers diff algorithm on byte sequences to properly align insertions and deletions, with color-coded side-by-side display of offsets, hex bytes, and ASCII.

ARM Cortex-M firmware comparison tool. Disassembles two firmware files (ELF, Intel HEX, or raw BIN) with arm-none-eabi-objdump and displays a unified diff with syntax highlighting and address stripping.

MQTT-based chat application with end-to-end encryption. One-to-one and group messaging (bands), rich text editing, file and media attachments, live GPS streaming, emoji reactions, and a headless CLI tool — all with local-only CBOR storage.

Read-only viewer for WhatANoise CBOR datastores. Auto-discovers all profiles and presents configurations, voices, bands, message histories, and attachments in a modern GNOME interface.
All our GTK4 applications run natively on Windows 11 via WSL2 — no virtual machine or dual boot needed. WSLg provides built-in GUI support so Linux apps appear directly on your Windows desktop.
Read the guideOffice document support (ODT, ODS, ODP, ODG, DOCX, XLSX, PPTX, DOC, XLS, PPT) via LibreOffice headless rendering, with async loading and progress indicator.
ODF document comparison — text diff with syntax highlighting or WYSIWYG side-by-side view for ODT, ODS, ODP, and ODG files.
LibreOffice (ODT, ODS, ODP, ODG) and Microsoft Office (DOCX, XLSX, PPTX, DOC, XLS, PPT) support, async document loading with progress bar, and async thumbnail rendering.
Lightweight image, PDF, and SVG viewer — swipe through files with arrow keys, zoom controls, and multi-page navigation.
Read-only viewer for WhatANoise CBOR datastores — browse profiles, voices, bands, messages, and attachments.
MQTT-based chat with E2E encryption, group bands, rich text, media attachments, live GPS streaming, and CLI tool. Linux, Windows, and Android — coming soon.
Auto-alignment of images before comparison using multi-scale SAD pyramid, with toggle and Ctrl+A shortcut.
ARM Cortex-M firmware comparison — disassembly diff with address stripping, multiple diff algorithms, and syntax highlighting.
Binary file comparison with aligned hex view — Myers diff algorithm, color-coded differences, drag-and-drop.
Graphical Git client for GNOME — browse repositories, view commit history, inspect diffs, and stage changes.
Visual image and PDF comparison — side by side, overlay, pixel difference, and channel subtraction modes.
Distributed file monitoring over MQTT — CLI daemon + GTK4 viewer + Android app. Downloads coming soon.
TCP server bridging for remote serial access, multiple independent instances support.
Double-click tab header to open file in default application.
Improved diff visualization with word-level highlighting and minimap navigation.
via Gianfranco Mattei, 13
20126 Milano, ITALY